Нет в наличии
Арт.: 00-00002564
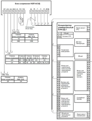
Блок сопряжения предназначен для подключения линий связи многоабонентских домофонов / видеодомофонов к линиям автоматизированной системы диспетчерской связи АСУД-248.
Описание
3 000 ₽/шт
Варианты цен
3 000 ₽/шт
В корзину
Нет в наличии
Арт.: 00028508
Переговорное устройство клиент-кассир. Модификация с разъемами под Hands Free гарнитуру. Цифровой детектор фона DAD; 2 аудиопроцессора MOTOROLA; блок питания в комплекте; 3-х проводная схема подключения; максимальная длина линии 300 м; панель абонента: - 45°С...+ 50°С; пульт оператора: 0°С ...+ 50°С.
Описание
10 696 ₽/шт
Варианты цен
10 696 ₽/шт
В корзину
В наличии
Арт.: 00001887
2-х проводная; антивандальная накладная аудиопанель; питание 12В от аудиотрубки, дополнительного источника питания не требуется; рабочий диапазон t -50…+50; 122 x 40 x 24 мм, Цветовая гамма: медь, антик,черный.
Описание
2 014 ₽/шт
Варианты цен
2 014 ₽/шт
В корзину
Нет в наличии
Арт.: 00036834
Блок управления контроллера ключей, ёмкость 42000 шт. Возможность подключения 2х считывателей ключей по интерфейсу "Touch Memory или "Wiegand-26". Возможность удаленного управления по локальной сети RS-485. Напряжение питания контроллера 190-240VAC. Рекомендуется устанавливать в монтажные боксы VIZIT.
Описание
8 160 ₽/шт
Варианты цен
8 160 ₽/шт
В корзину
В наличии
Арт.: 00-00003605
Блок управления и питания домофона/видеодомофона серии 300. Количество абонентов - до 20. Функции: кодового замка, контроллера ключей TOUCH MEMORY и RF (20 индивидуальных кодов, по 6 ключей на квартиру). Встроенный коммутатор. Встроенный импульсный источник питания (187-242VAC).Питание и управление открытием замка. Рекомендуется использовать совместно с монтажным боксом VIZIT-MB1 (МВ1А, МВ1Р).
Описание
5 160 ₽/шт
Варианты цен
5 160 ₽/шт
В корзину
Нет в наличии
Арт.: 00-00002577
Контроллер ключей VIZIT-RF3 (RFID-13.56МГц), до 2680 ключей, фнкция привязки ключей к установленному PIN-коду ,питание и управление открытием замка, таймер (1 или 7 сек.), напряжение питания контроллера 12…24VDC.
Описание
3 480 ₽/шт
Варианты цен
3 480 ₽/шт
В корзину
1 368 ₽/шт
Варианты цен
1 368 ₽/шт
В корзину
Нет в наличии
Арт.: 00029558
Комплект монтажный для накладного монтажа блоков вызова БВД-431х, БВД-432х, (козырек - 1шт, комплект принадлежностей - 1шт). Накладной монтаж.
Описание
2 328 ₽/шт
Варианты цен
2 328 ₽/шт
В корзину
Нет в наличии
Арт.: 00037480
Координатная аудиотрубка FE-12M для подъездного аудиодомофона с 2-х проводной схемой подключения. Трубка предназначена для использования с домофонами VIZIT, CYFRAL, ELTIS, METAKOM. Номер квартиры вызываемой с панели подъездного домофона устанавливается атоматически обще домовым коммутатором, установленным на линии подъездного домофона.
Описание
800 ₽/шт
Варианты цен
800 ₽/шт
В корзину
Нет в наличии
Арт.: 00-00016686
Видеодомофон c цветным сенсорным дисплеем. Передача данных: 4G/WiFi/Ethernet. Функции распознавания лиц и отпечатков пальцев. Вызов на мобильное приложение PAL-GATE.
Описание
193 200 ₽/шт
Варианты цен
193 200 ₽/шт
В корзину
Нет в наличии
Арт.: 00034461
Блок управления и питания домофона. Предназначен для работы совместно с блоками вызова серий 300 и 400. Возможность удаленного управления по локальной сети RS-485. Возможность подключения Ethernet модуля VEМ-701 для удалённого администрирования установок, базы ключей и индивидуальных кодов блокоа управления через сеть Интернет. Функция аудио связи и отправки сообщений абонентам (с помощью мобильного приложения) при совместной работе с Ethernet модулем VEМ-701. Напряжение питания (190-240VAC). Емкость до 400 абонентов. Функции: контроллера ключей ТМ и RF (до 2400 шт.), питание и управление открытием замка. Голосовые сообщения.
Описание
5 760 ₽/шт
Варианты цен
5 760 ₽/шт
В корзину
Нет в наличии
Арт.: 00040194
Монтажная пластина предназначена для установки на неё монтажного комплекта MKF-432 с БВД432RCB и монтажа данного комплекта оборудования на ограждение, при входе на придомовую территорию.
Описание
744 ₽/шт
Варианты цен
744 ₽/шт
В корзину
Нет в наличии
Арт.: 00037889
Телекамера (CVBS,700ТВЛ), объектив BOARDE 90°, функция "День-ночь", ИК подсветка для телекамеры.. Напряжение питания 12-30VDC. Предназначена для использования в составе видеодомофонов VIZIT в качестве устройства видеонаблюдения.
Описание
5 688 ₽/шт
Варианты цен
5 688 ₽/шт
В корзину
Нет в наличии
Арт.: 00015150
Комплект монтажный для блока вызова БВД-M200.Используется при монтаже на двери толщиной не менее 40мм (крышка(корыто)-1шт, скоба-2шт,шпилька-2шт,комплект принадлежностей-1шт)
Описание
876 ₽/шт
Варианты цен
876 ₽/шт
В корзину
Нет в наличии
Арт.: 00034973
Этажный коммутатор (емкость до 4 абонентов) встроенный разветвитель видео сигнала с повышенной помехоустойчивостью. Рекомендуется использовать совместно с мониторами со встроенными индивидуальными импульсными источниками питания в составе видеодомофонов многоабонентских. Подключение к защитному занулению.
Описание
1 404 ₽/шт
Варианты цен
1 404 ₽/шт
В корзину
Нет в наличии
Арт.: 00-00001559
Распознавание лиц (Beward Bi-Scan), 2 Мп, 1/2.8’’ SONY Exmor, объектив 2.8 мм, SIP-протокол, ИК-подсветка (до 10 м), дуплекс аудио, RFID Mifare SL3, Wiegand/DTM, RS-485, антивандальное исполнение, от -50 до +60°С, IK08
Описание
60 255 ₽/шт
Варианты цен
60 255 ₽/шт
В корзину
